内容来源:化学经纬
CDMO企业与CMO、CRO企业在药品设计与研发方面的差异:
近年来,全球医药行业的竞争日趋激烈,制药产业链中的分工日益细化,医药行业的专业化外包已成为制药企业的重要战略选择。随着医药外包服务机构专业化程度的不断提高, 医药外包服务的内容逐渐涵盖了从疾病目标研究、药物化合物筛选、临床试验服务、工艺研发、规?;敝潦谐∠鄣母骰方?。根据所提供服务的内容划分, 医药外包服务机构主要包括 CRO、CMO、CDMO 企业等。
CRO 企业(合同定制研发机构)是指通过合同形式为制药企业和研发机构在药物研发过程中提供专业化服务的机构。CRO 企业服务于药物研发的整个阶段,负责药物开发过程所涉及的全部或部分活动,其基本目的在于协助制药企业进行科学或医学研究,主要提供的服务包括新药发现、安全性评价研究服务、药代动力学、药理毒理学等临床前研究及临床数据管理、新药注册申请等。
CDMO 企业与 CMO、 CRO 企业在药品设计与研发方面的差异总结如下:

CDMO 企业在设计与研发领域的比较情况:

CDMO 业务在工艺开发、工艺优化等设计、研发方面的流程:

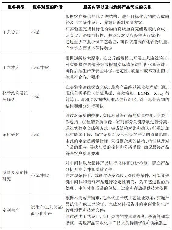
第一、CDMO 服务是最终商品形成的业务过程。公司为客户提供的 CDMO 服务的主要目标是按照客户要求成功研发出具备商业化生产可行性的医药中间体或原料药等产品。CDMO 服务是最终产品得以形成的过程。公司提供的各项 服务内容及其与最终产品形成的关系如下:

第二、CDMO 服务是满足客户定制需求的必要条件。不同于大多数通用产品取得订单便可以组织实施生产,医药定制产品是专业性程度较强、定制化程度较高的特殊产品。公司在开展定制研发和定制生产过程中,必须时刻知悉定制客 户的特定需求,通过反复多次的技术交流,确定产品的各项技术细节。公司 CDMO 服务过程正是公司按照客户定制化需求提供工艺开发等各类服务的过程。为了满足不同客户在药品生命周期不同阶段的定制化需求,公司需要提供个性化的定制研发生产服务。公司根据定制客户的要求,基于对工艺技术的深刻理解, 研发并确定适合的合成路径及条件,并通过对关键工艺参数有针对性的调整,实现对目标化合物关键属性的精准控制,以满足客户对定制产品的要求。因此,制药企业客户期望通过委托合作取得的定制化商品,只有通过 CDMO 的详细服务过程,才能得以实现,CDMO 服务过程是定制化商品形成的必要条件。
第四、公司 CDMO 服务内容及成果交付形态与同行业可比上市公司的 CDMO 服务内容及成果交付形态基本一致。具体比较如下:

综上所述,销售商品是公司 CDMO 服务成果的最终交付形态,CDMO 服务是最终商品形成的业务过程。CDMO 服务过程是最终产品形成的必经之路,这主要体现在以下两个方面:一方面,公司向客户交付的产品均为定制化的产品, 制药企业定制化的研发生产需求只有通过 CDMO 的详细服务过程才能得以满足;另一方面,CDMO 服务过程是制药企业客户确保公司最终交付的医药中间体或 原料药产品在各个方面符合其药品要求的关键途径。此外,公司 CDMO 服务过程及成果交付形态与同行业基本一致,符合行业惯例。
声明:本文系转载内容,版权归原作者所有,转载目的在于传递更多信息,并不代表我方观点。如涉及作品内容、版权和其它问题,请与我方留言联系,我们将在第一时间删除内容。

